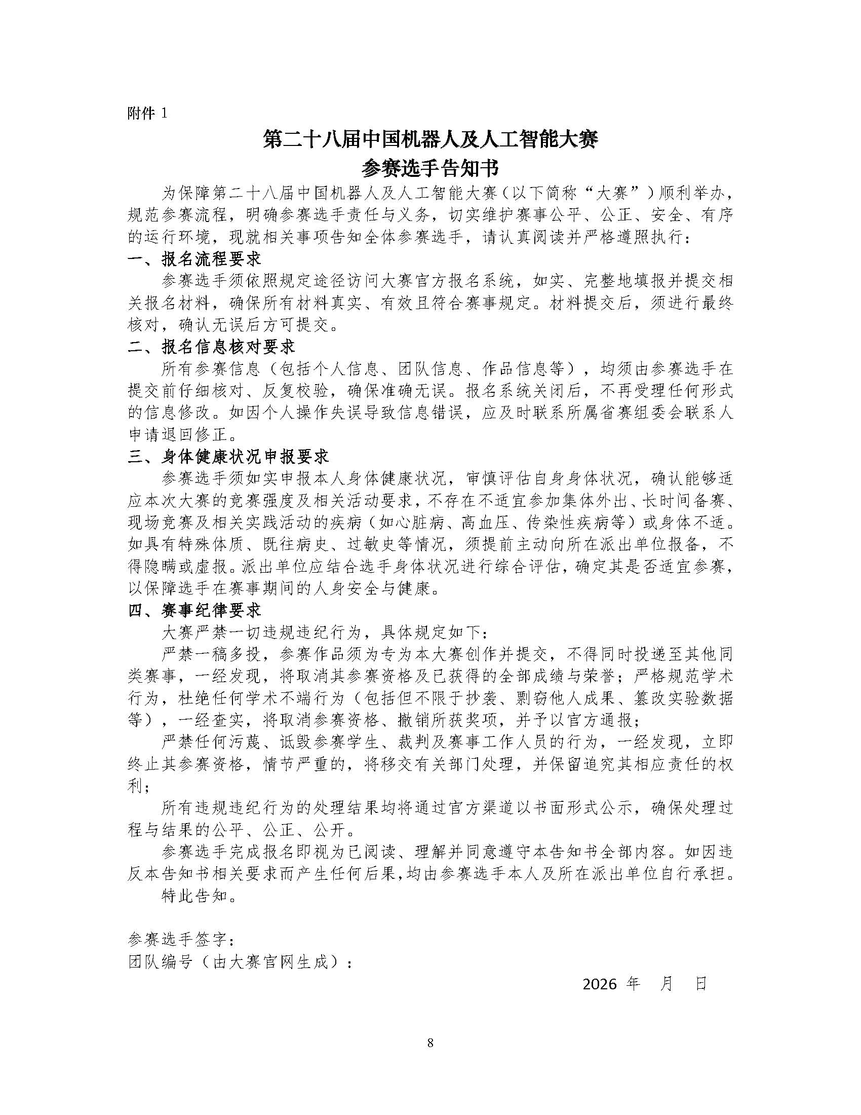
中国机器人及人工智能大赛
首页
通知公告
赛事资讯
比赛报名
中国机器人及人工智能大赛报名系统
证书系统
关于我们
关于举办第二十八届中国机器人及人工智能大赛辽宁赛区比赛的通知
所属栏目:
通知公告
发布时间:2026-04-12
通知原文: https://pan.baidu.com/s/1lO1TXZPaB_AiEDy6ZIX3yQ 提取码: tcdr