中国机器人及人工智能大赛
首页
通知公告
赛事资讯
比赛报名
中国机器人及人工智能大赛报名系统
证书系统
关于我们
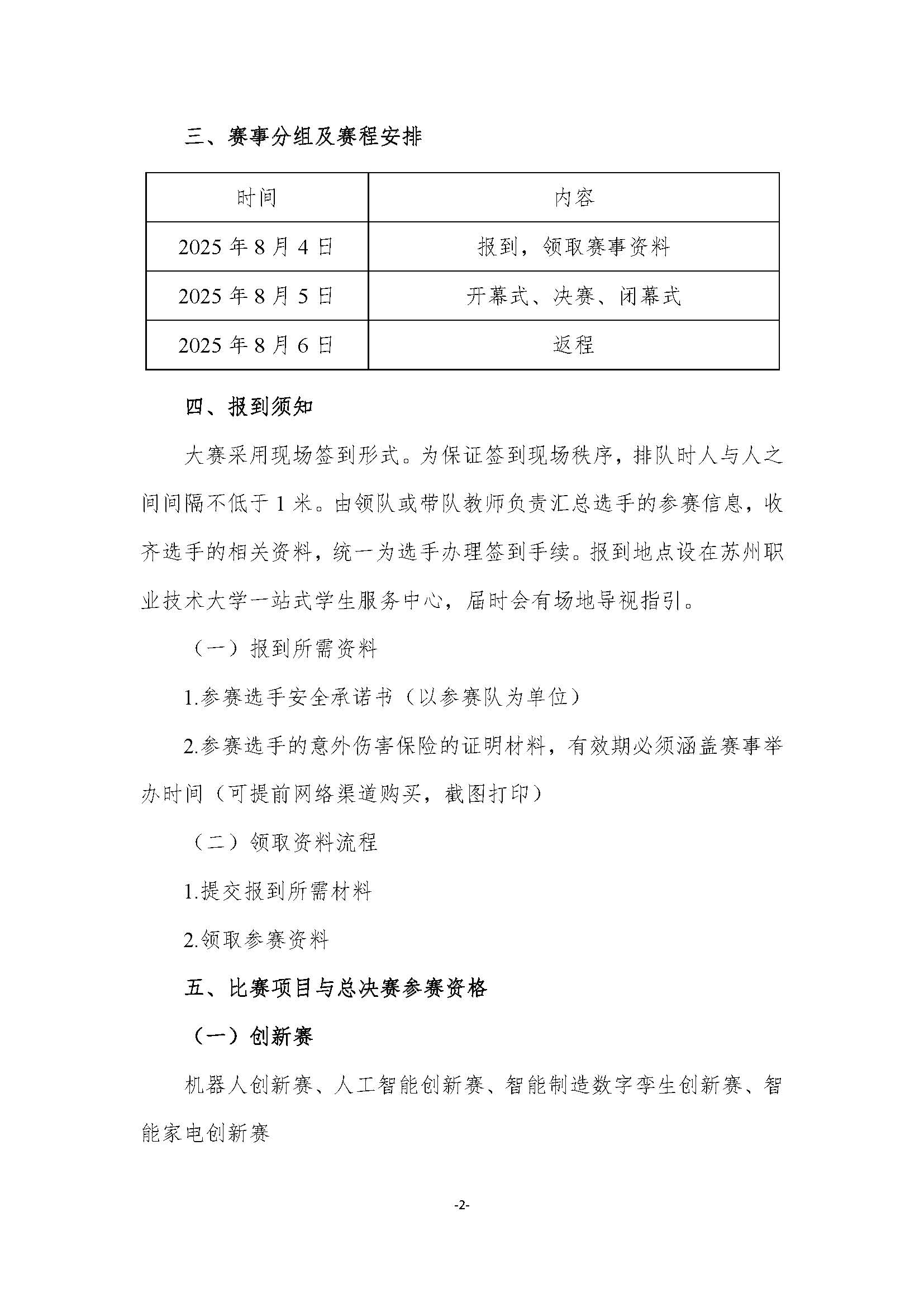
关于第二十七届中国机器人及人工智能大赛全国总决赛的通知
所属栏目:
通知公告
发布时间:2025-07-22
通知原文: https://pan.baidu.com/s/1ePJZwQqTvLOUXNRSnW16Vg?pwd=73um 提取码:73um